One-on-One Competitive Matches
For players seeking competitive thrill and rewards:

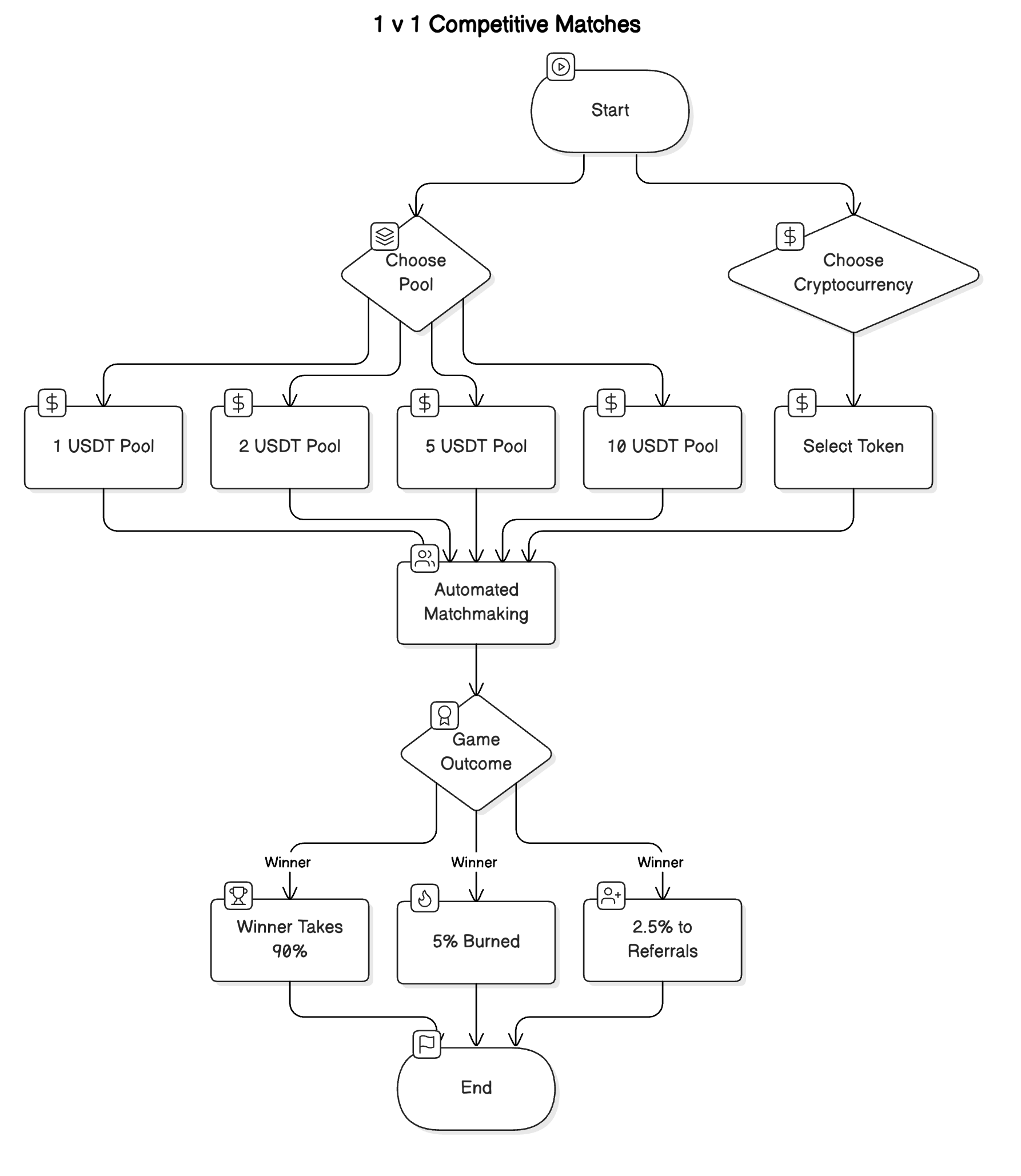
• Burning and Referral Model: – Winner Takes 90% of the Pool: Incentivizes skillful play and competitive spirit. – 5% Burned (for GMG Tokens): This mechanism reduces the total supply of GMG over time, potentially increasing the token’s value and benefiting all holders. – 2.5% to Referral of Players 1 and 2: Encourages users to refer others, promoting organic growth and community building.
• Multiple Pool Options: Players can choose from various stakes (e.g., 1 USDT, 2 USDT, 5 USDT, and 10 USDT), accommodating different risk appetites.
• Crypto Selection: The ability to choose which cryptocurrency to wager adds flexibility and caters
to users who prefer specific tokens.
• Automated Matchmaking: Our system pairs online players efficiently, ensuring minimal wait
times and a seamless gaming experience.
Last updated